福岡マラソン2024
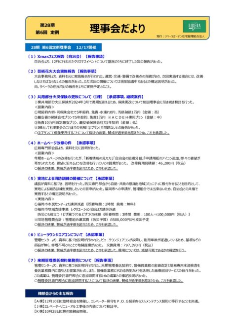
理事会だより (10月19日開催)
赤 緑 クリスマス ワークショップ こども チラシ イベント A4のコピー
第28期通常団地総会の結果報告(速報版)
第二弾リベーラガーデン自習室利用vol.03
20220828理事会だより
20221002理事会だより 理事会だより
20230723 理事会だより(28期・第1回)最終稿
後半のラジオ体操始まりました
20231022 理事会だより(28期-第4回)
20231022 理事会だより(28期-第4回)
Xmasフェス開催決定
資源物回収
25.12.21:懇親会写真
「理事会だより」4月
2021年1月号
4月議事録(サンプル)
(修正版)第二弾リベーラガーデン自習室利用vol.02 [自動保存済み]
2021年1月号
福岡ポイントのご案内
20230130 理事会だより(27期・第7回)
「理事会だより」4月2
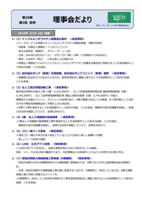
20230924理事会だより(28期・第3回)改訂①
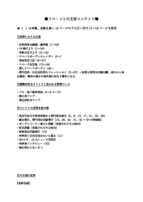
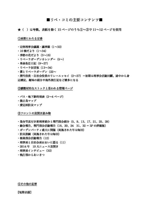
リベ・コミコンテンツ
地域ポイント
リベ・コミコンテンツ
理事会だより(30-1)<修正版>
愛宕浜校区ドッジボール大会
理事会だより (30期7回)1月18日開催
20230723 理事会だより(28期・第1回)最終訂正稿
リヘ_ーラカ_ーテ_ンXmasフェス2025詳細.pdf
理事会だより (30期7回)1月18日開催
愛宕浜校区ドッヂボール大会 リベーラ高学年優勝
マリナタウン・リベーラガーデン入居のしおり[2019年6月版]
20220828理事会だより
23.08.21:ロボットゲート注意(全棟)
民生委員からのお知らせ
4月議事録(サンプル)
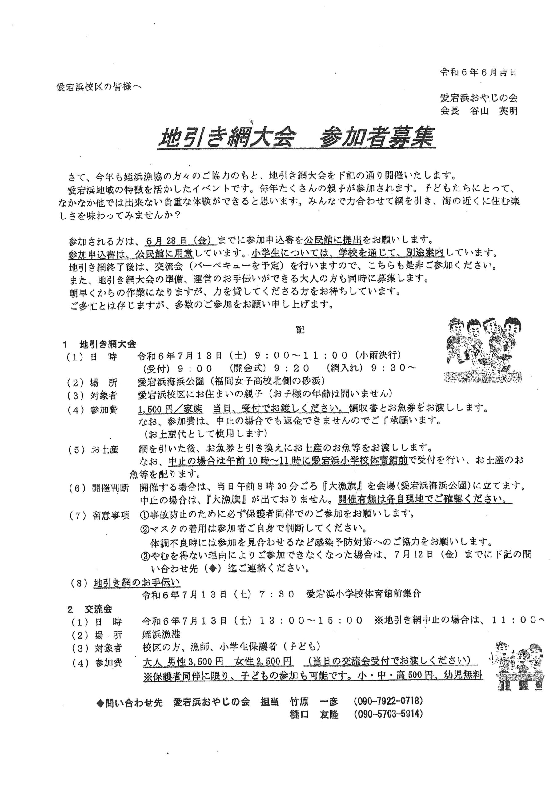
地引網大会
民生委員からのお知らせ
理事会だより10月20日開催
理事会だより(29期第8回)2月16日開催
4月議事録(サンプル)
20230723 理事会だより(28期・第1回)最終稿_修正
熱中症対策
博多港見学会
熱中症対策リーフレット
リベコミ_Vol29
理事会だより (29期4回) 10月20日開催 ③
29期理事会だより ② 25年4月28日
熱中症予防8か条
4月議事録(サンプル)
熱中症予防リーフレット
20230827 理事会だより(28期・第2回)初稿
29期理事会だより4月20日開催
4月議事録(サンプル)
20230723 理事会だより(28期・第1回)最終稿 修正2 8.07
ラジオ体操
①見積提出依頼かがみ
ラジオ体操
②インターホン調達仕様書修正
2025自治会会費引き落としのこ_案内
理事会だより (30期7回)1月18日開催
③インターホン調達仕様書<表1>
④倫理規定同意書
白 テラコッタ シンプル ブライダルフェア チラシ
1見積提出依頼かがみ
2インターホン調達仕様書修正
3インターホン調達仕様書<表1>
4倫理規定同意書
2025自治会会費引き落としのこ_案内
テスト
29期理事会だより4月20日開催
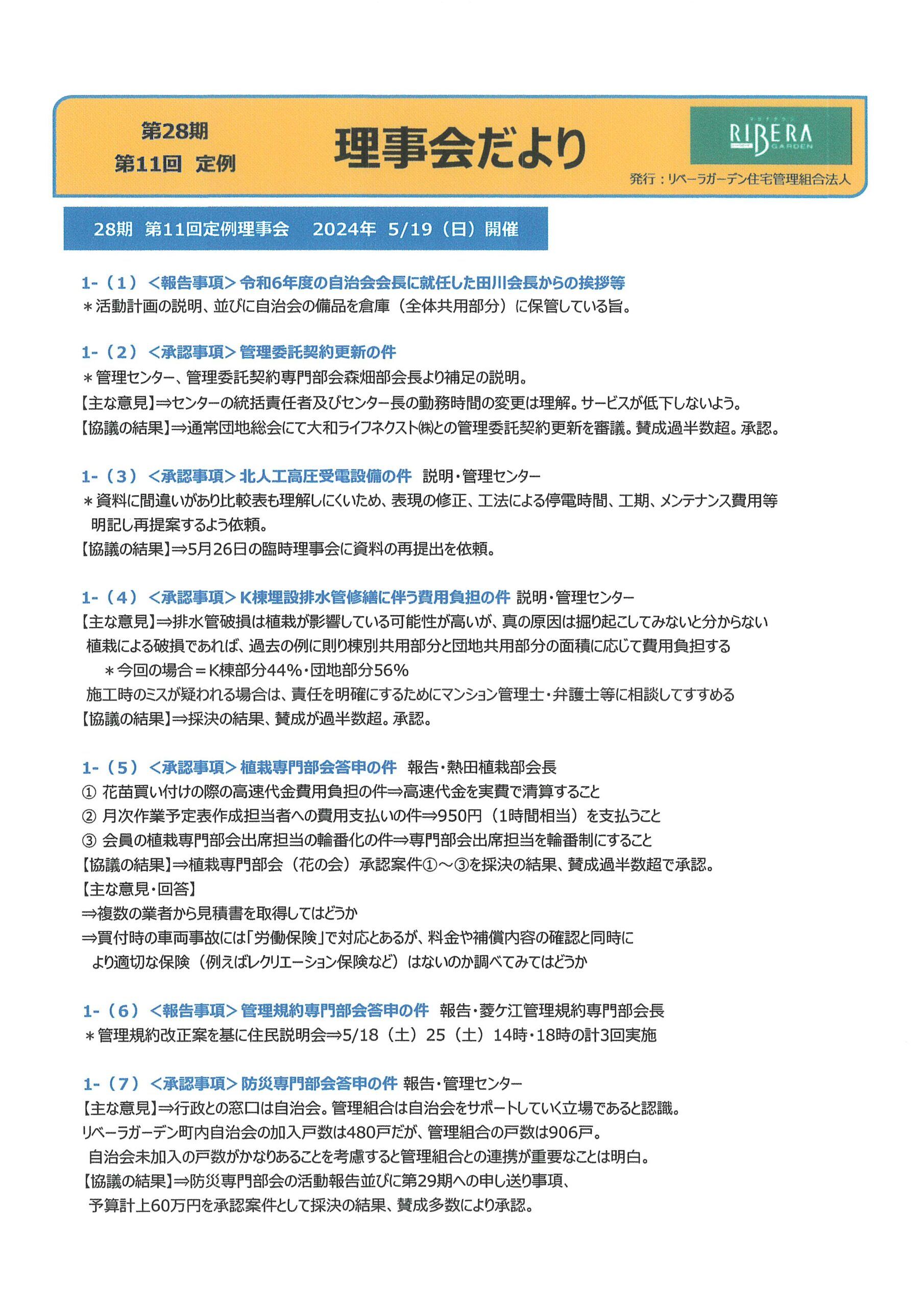
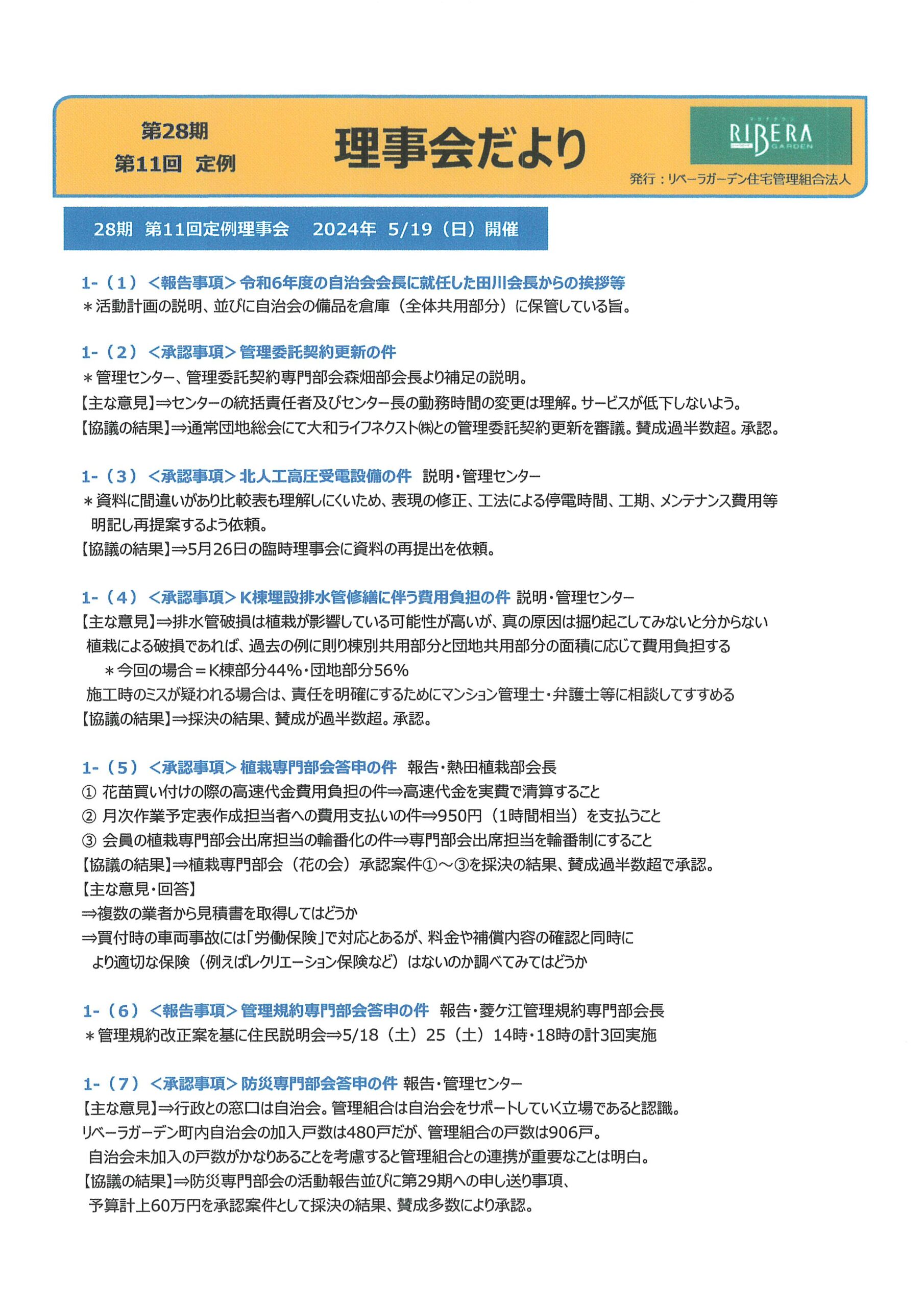
第11回定例理事会だより
29期第12回_理事会た_より
令和7年 秋まつり
1見積提出依頼かがみ
防災リベラ1
2インターホン調達仕様書修正
3インターホン調達仕様書<表1>
理事会だより(29~30期引継ぎ会)
4倫理規定同意書
第11回定例理事会だより
第11回定例理事会だより②
1見積提出依頼かがみ
20220828理事会だより
2インターホン調達仕様書修正
2024.11.30開催 リベーラXmasフェス告知ポスター
理事会た_より(29-11)再修正版
3インターホン調達仕様書<表1>
4倫理規定同意書
シニアクラブ共催事業 ほとめき寄席
見積書作成依頼
20220828理事会だより
理事会だより
理事会だより(28期・第11回)
20220828理事会だより
理事会だより(5月18日開催)
(修正版)第二弾リベーラガーデン自習室利用vol.02 [自動保存済み] (1)
福岡マラソン2024応援グッズあります
理事会だより 9月21日開催
防災訓練レポート2026年
理事会だより(5月18日開催)
2025リヘ_ーラXmasフェス出店配置図
20260207防災訓練告知
ロボットプログラミング教室集客ポスター -自動保存済み-
理事会だより(5月18日開催)
懇親会
理事会だより(5月18日開催)
リベコミ_Vol27_S
理事会だより
ロボットプログラミング教室集客ポスター
22.11.17:リベーラガーデン植栽管理工程表_修正
春夏秋冬
あじさいおはなし会 3月
理事会だより
新刊案内!!
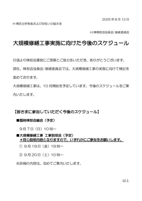
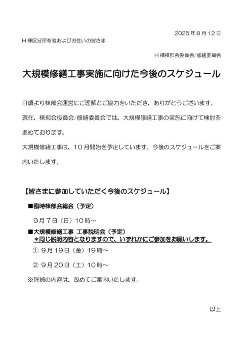
■H棟_大規模修繕スケジュール事前案内
29期 第2回理事会だより
■H棟_大規模修繕スケジュール事前案内
20230618 理事会だより(27期・第12回) (003)
地引網大会 参加者募集
理事会だより(30-8) (1)
20220619 理事会だより(26期・第9回)
2024秋祭り
20221218 理事会だより(27期・第6回) 改訂②
自転車青切符告知
20221016理事会だより 理事会だより
20221016理事会だより 理事会だより
シニア新聞7号
理事会だより
20221016理事会だより 理事会だより
20221120 理事会だより(27期・第5回)
理事会だより(27期・第9回) 修正版
20221016理事会だより
書籍1
第29期第1回 定例理事会 理事会だより
書籍2
第8回 理事会だより 2024.2.18
お話の会
20230219 理事会だより(27期・第8回)
20231119 理事会だより(28期・第5回)
リベーラガーデン自習室利用
リベコミ_Vol28
理事会だより 2024.01.21
理事会だより(29期7回)1月19日開催
七夕祭り1
七夕祭り2
シニア新聞
リベーラガーデン樹木&花類マップ
七夕祭り3
20230301 理事会だより(27期・第2回臨時)
2020年11月号_01
リベーラガーデン樹木&花類マップ
理事会だより
クリスマスフェス
ハロウィン
クリスマスフェス
ラジオ体操
理事会だより 28期⇒29期引継ぎ会議
理事会だより_30期 第5回_2025.11.16_
ドッジボール大会のお礼と報告
防波堤の黄昏
姪浜漁港 23元旦
「理事会だより」4号_compressed(ドラッグされました)
夕焼けに染まる能古島
28-01:第1回:H棟通信(08月度)
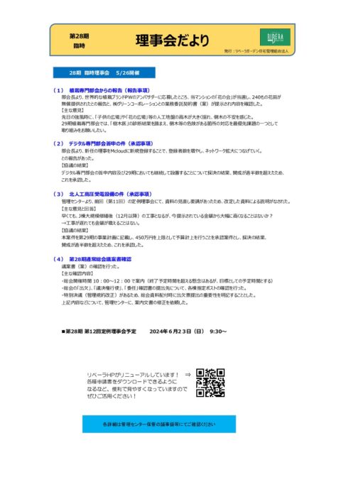
理事会だより(28期・臨時)
熱中症対策
2023年元旦
X’masイルミ
20250309防災訓練開催案内
マジックアワー
20230723 理事会だより(28期・第1回)最終稿_修正
ちょいボラ愛宕浜
ももちからの遠景
28-01:第1回:H棟通信(08月度)
愛宕神社から
20230723 理事会だより(28期・第1回)最終稿 修正2
548964655041871923_リヘ_ーラカ_ーテ_ン集いの場
穏やかな愛宕浜
20240118 理事会だより(28期・第6回)
防災訓練
朝のマリノア
朝焼けの博多湾
世代間交流 ペタング大会
能古島の片思い
28-01:第1回:H棟通信(08月度)
30期理事会だより25年8月24日
28-01:第1回:H棟通信(08月度)
2023.5.25 シニアクラブ活動報告
2023.8.18 シニアクラブ活動報告
2023.11.13 シニアクラブ活動報告
ニュースポーツ大会
花の会花見頃情報6月
20230521 理事会だより(27期・第11回)④修正
20220724 理事会だより(27期・第1回)
謹賀新年
20220327 理事会だより(26期・第6回)
20230416 理事会だより(27期・第10回)修正版
防災訓練実施結果報告
防災訓練実施結果報告
民生委員からのお知らせ
「ふれあいサロンよかトレ」特別講座のご案内
第28期 第12回 理事会だより
民生委員からのお知らせ2
防災訓練実施結果報告
住宅総会報告
全体共用部散水栓箇所
24.09.03:福岡城天守復元②
24.09.03:福岡城天守復元①
姪浜交番だより
24.09.03:おもちゃかえっこバザール
理事会だより (29期9回) 3月16日開催
理事会た_より_30期 第6回_20251221
28-01:第1回:H棟通信(08月度)
24.09.03:このゆびと~まれ①
24.09.03:このゆびと~まれ②
理事会だより (29期9回) 3月16日開催
24.09.03:避難訓練コンサート
理事会だより (29期5回) 11月17日開催
2020年6月号(田川最終案3)
ドッチボール大会のお礼と報告
春夏秋冬
シニア新聞
24.09.03:フードドライブ
第10回理事会だより 2024.04.21
20221002理事会だより
FW_ 理事会だよりの件(再)
ラジオ体操ポスター
第10回理事会だより 2024.04.21
男女共同参画協議会企画「みんなで料理教室」
24.09.03:このゆびと~まれ①
七夕祭り
理事会だより (29期9回) 3月16日開催
理事会だより(29期3回)
七夕祭り
536159043837493603_リベーラXmasフェス2024出店配置図
理事会だより (29期6回) 12月15日開催